Genre: Casual, Tone: Goofy, sarcastic, Description: A zany box-launching-and-stacking game (fka "Handle with Care") that ranked in the top ten of the Godot Wild Jam.
Project
My Roles
- Producer: Managed a team of four (+ programmer, two 3D artists)
- UI Designer: Modeled, designed, and programmed the 3D-animated splash screen and interactive escape menu.
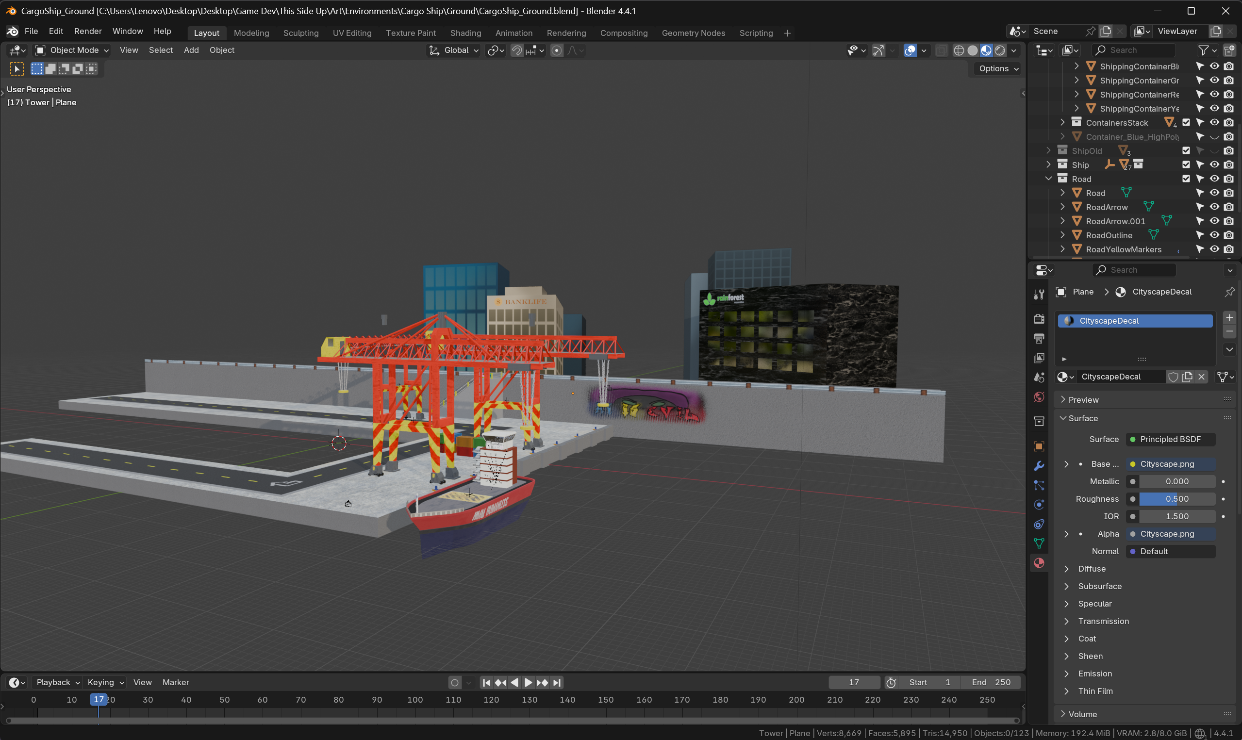
- 3D Artist + Environment Designer: Created the port environment, inclusive of modeling the ships, cranes, containers, and all 2D assets.
- Writer: Wrote all publishing copy including logline and synopsis.
Skills Utilized
- 3D Modeling and Animation: Asset Creation and Environment Design (Blender)
- In-engine Development (Godot Engine)
- Programming (GDScript)
- UI / UX (Figma)
- Graphic Design (Adobe Photoshop)
- Technical Writing (Microsoft Word)
- Project Management (Trello)
- Team Collaboration and Management (Discord)
You are an AI program that must stack boxes as a profession. Lose and you're deleted!
SYNOPSIS
Welcome to 2025! All humanity has been exterminated or deported to Antarctica, and robots of the near-future are constantly shipping each other things. What are they shipping? THINGS!
You are an AI program that is more poorly coded than the rest of your well-refactored peers. Not only that, but you also exhibit traits of a normal-intellect human! Masquerade carefully under your digital overlords and successfully stack boxes onto the factory scale to keep your unpaid job as a computerized slave.
This title was developed in nine days for the 73rd edition of the Godot Wild Jam.

